永利3044集团2025年春季学期第十四周工作安排(5.12—5.18)-永利3044集团
永利3044集团官网
首页
永利概况
学院简介
组织机构
现任领导
师资队伍
学院院训
党建引领
组织机构
入党指南
党建特色
党团活动
规章制度
教学科研
专业介绍
教学动态
实习实训
学术动态
科研成果
学团建设
学工之家
学工活动
学生奖助
心理驿站
训练竞赛
训练队简介
获奖情况
训练队动态
永利集团
就业创业
招生
社会服务
自立志愿服务
其它志愿服务
评估认定
审核评估
专业认证
首页
>
通知公告
>
正文
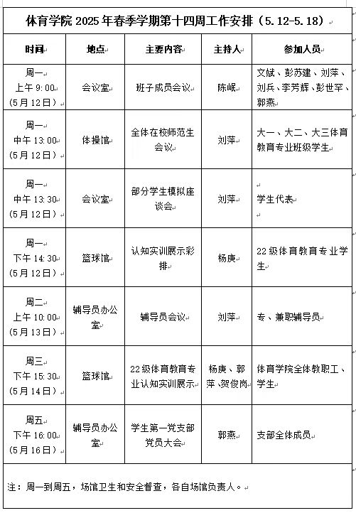
永利3044集团2025年春季学期第十四周工作安排(5.12—5.18)
信息类别:通知公告 发布时间:2025-05-11 点击数:
上一篇:
永利3044集团2025年秋季学期第一周工作安排(9.1—9.7)
下一篇:
永利3044集团2025年春季学期第十三周工作安排(5.5-5.11)
友情链接
智慧校园
教务管理
科研管理
维普毕业设计(论文)管理
版权所有3044永利集团(MACAU·有限公司)官方网站-欢迎光临 地址:江西省萍乡市萍安北大道211号 邮编:337055